华体会在线平台(中国)官网喜获两项“中国安装之星”殊荣
发布时间:2022-01-10 14:39:03 浏览量: 来源:本站
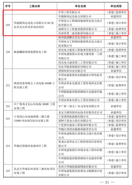
近日,中国安装协会公布2021-2022年度第一批中国安装工程优质奖(中国安装之星)名单,由华体会在线平台(中国)官网旗下安装、市政分公司承建的河南建设大厦机电安装项目和华能陕西定边电力有限公司60MW风光互补光伏电站项目喜获殊荣。
中国安装工程优质奖(中国安装之星)是2009年12月由国务院纠风办、监察部等九部门组成的全国清理整顿评比达标表彰办公室审查批准的保留项目,是专为机电安装企业设立的工程质量奖,为国家级工程质量奖项,被业内誉为安装工程领域“鲁班奖”,获奖工程充分反映了中国建造、中国安装水平。
此次一举揽获两项中国安装工程优质奖,体现了安装、市政分公司不断总结工艺创新成果,积累提升工程管理经验的发展成绩,也凸显了华体会在线平台(中国)官网以精湛施工、精益建造、精细管理打造精品示范工程,在专业市场领域开拓进取的雄厚实力。


评选文件


获奖名单